新闻中心
当前位置: 首页 > 关于中规 > 新闻中心 > 2020年度制造强市专项资金拟支持项目(第一批) >2020年度制造强市专项资金拟支持项目(第一批)
点击量:1864发布时间:2021-03-05 13:15
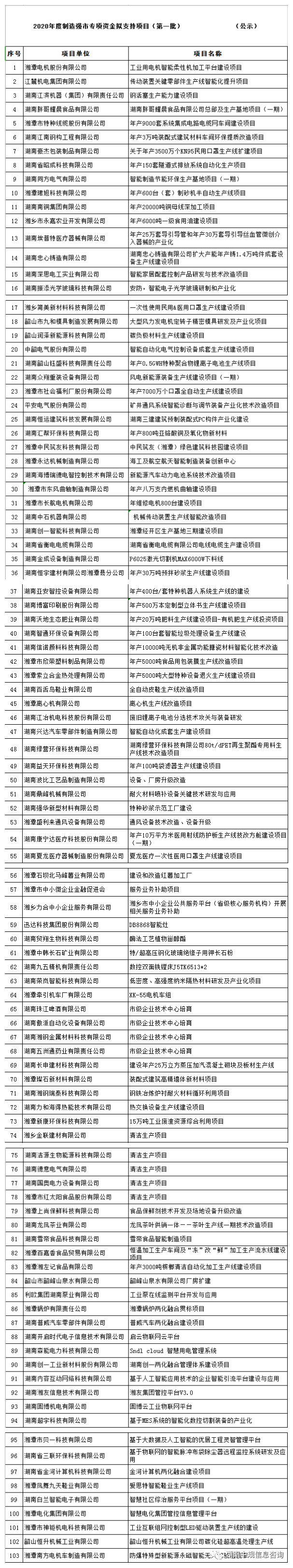
根据《湘潭市本级财政资金审批管理试行办法》、《湘潭市本级财政专项资金项目申报管理暂行办法》、《湘潭市制造强市专项资金管理暂行办法》。经项目单位申请,县市区(园区)工信(产业)局和同级财政联合审核行文上报,经专家评审、现场考察,拟对湘潭电机股份有限公司等项目进行支持(名单见附件),现予公示。任何单位和个人如有异议,5日内可以书面(实名)形式向市工信局投资规划科或机关纪委提出,并提供必要的证明材料,凡匿名提出异议和超出公示期限的异议不予受理。
公示时间:2020年10月28日-11月1日
联系电话:市工信局投资规划科:0731—58570256
市工信局机关纪委: 0731—58570246
2020年10月28日



